My default image
  • 网站首页
  • 协会建设
    协会简介 协会章程 协会领导 机构设置 分支机构 党建工作 协会决议 联系我们
  • 行业动态
    行业资讯 协会新闻
  • 通知公告
    中设协通知 省厅通知 协会通知
  • 政策法规
    国家法规 地方法规
  • 风采展示
    会员风采 行业精英
  • 公益讲座
    职业教育平台 视频公开课 会议视频
  • 招贤纳士
    招聘信息发布 留言板
  • 会员之家
    入会须知 入会申请 会员查询 会员单位 会员事项变更 报名系统
电话:024-23398786
返回顶部
通知公告
  • 中设协通知
  • 省厅通知
  • 协会通知
行业动态
匠心筑基石 慧眼瞰未来
辽宁省中小民营勘察设计企业发展调研工作顺
“好房子·好设计”高品质建筑设计论坛在沈
辽宁省勘察设计协会八届四次理事会暨八届三
第一届岩土工程与可持续发展论坛在沈阳召开
风采展示
协会通知ASSOCIATION NOTICE您当前的位置:   主页 > 通知公告 > 协会通知
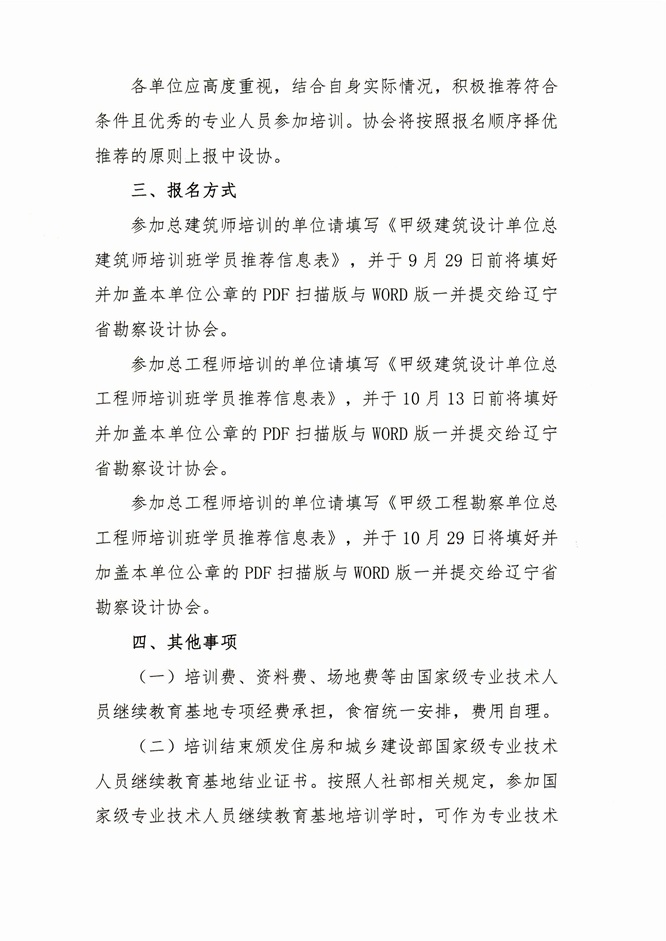
25-28关于组织参加2025年甲级建筑设计单位总建筑师、总工程师和甲级工程勘察单位总工程师培训班的通知
2025-09-16

25-28关于组织参加2025年甲级建筑设计单位总建筑师、总工程师和甲级工程勘察单位总工程师培训班的通知_页面_1.jpg

25-28关于组织参加2025年甲级建筑设计单位总建筑师、总工程师和甲级工程勘察单位总工程师培训班的通知_页面_2.jpg

25-28关于组织参加2025年甲级建筑设计单位总建筑师、总工程师和甲级工程勘察单位总工程师培训班的通知_页面_3.jpg

25-28关于组织参加2025年甲级建筑设计单位总建筑师、总工程师和甲级工程勘察单位总工程师培训班的通知_页面_4.jpg

附件下载:关于组织参加2025年甲级建筑设计单位总建筑师、总工程师和甲级工程勘察单位总工程师培训班的通知.rar

上一篇:25-27关于举办“数智勘察”应用培训的通知
下一篇:25-29关于召开辽宁省勘察设计协会工程测量与监测分会成立大会暨第一届一次会员大会的通知
Copyright © 2024 辽宁省勘察设计协会 All rights reserved. 技术支持:硅谷动力
地址:沈阳市和平南大街84号 电话:024-23398786 E-mail:lnkcsjxh@163.com 辽ICP备17009446号-1
Copyright © 2024 辽宁省勘察设计协会 All rights reserved.
辽ICP备17009446号-1 技术支持:硅谷动力